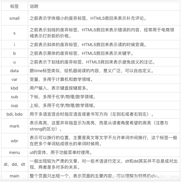
总结HTML语义化标签
Updated:
最近在看winter的重学前端,讲到语义化标签(我看的太慢了,捂脸)于是总结一下。
一、语义化标签
1. 语义化标签是什么,使用的好处是什么?
语义类标签也是大家工作中经常会用到的一类标签,它们的特点是视觉表达上都互相差不多,主要的区别在于它们表示了不同的语义,比如大家会经常见到的 section、nav、p,这些都是语义类标签。
语议是我们说话表达的意思,多数的语义实际上都是由文字来承载的。语义类标签则是纯文字的补充,比如标题、自然段、章节、列表,这些内容都是纯文字无法表达的,我们需要依靠语义标签代为表达。
好处:
语义类标签对开发者更为友好,使用语义类标签增强了可读性,即便是在没有CSS的时候,开发者也能够清晰地看出网页的结构,也更为便于团队的开发和维护。
除了对人类友好之外,语义类标签也十分适宜机器阅读。它的文字表现力丰富,更适合搜索引擎检索(SEO),也可以让搜索引擎爬虫更好地获取到更多有效信息,有效提升网页的搜索量,并且语义类还可以支持读屏软件,根据文章可以自动生成目录等等。
但使用语义化标签的前提是需要正确的使用,如果不能正确使用语义化标签,那还不如直接使用div和span。
2. 作为整体结构的语义类标签
在学习h5时,就出现了一种典型的body:1
2
3
4
5
6
7
8
9
10
11
12
13
14
15
16
17
18<body>
<header>
<nav>
……
</nav>
</header>
<aside>
<nav>
……
</nav>
</aside>
<section>……</section>
<section>……</section>
<section>……</section>
<footer>
<address>……</address>
</footer>
</body>
除此之外,还有artidle, article 是一种特别的结构, 它表示具有一定独立性质的文章。 所以,article 和body具有相似的结构,同时,一个HTML页面中,可能有多个article存在。
一个典型的场景是多篇新闻展示在同一个新闻专题页面中,这种类似报纸的多文章结构适合用article来组织。1
2
3
4
5
6
7
8
9
10
11
12
13
14
15
16
17
18
19<body>
<header>……</header>
<article>
<header>……</header>
<section>……</section>
<section>……</section>
<section>……</section>
<footer>……</footer>
</article>
<article>
……
</article>
<article>
……
</article>
<footer>
<address></address>
</footer>
</body>
body里面有自己的header和footer,然后里面是竖篇的article,每-个article里面都有自己的header、section、footer。这是一个典型的多文章结构。
- aside 表示跟文章主体不相关的部分,可能包含导航,广告工具性质的内容;aside很容易被理解为侧边栏,实际上二者是包含关系,侧边栏是aside,aside不一定是侧边栏
- aside和header中都可能出现导航(nav 标签),二者的区别是,header 中的导航多数是到文章自己的目录,而aside中的导航多数是到关联页面或者是整站地图。
最后footer中包含address,这是个非常容易被误用的标签。address 并非像date一样,赫一个给机器阅读的地址,是示“文章(作者)的联系方式”,address 明确地只关联到article和body。
3. 是否要语义化
我们应该分开些场景来看语义, 把它用在合适的场景下,可以获得额外的效果。本篇文中,我们至少涉及了三个明确的场景:
- 自然语言表达能力的补充;
- 文章标题摘要;
- 适合机器阅读的整体结构。
二、运用语义化标签来呈现页面
在文章中,winter列举了一个wiki的文章来做分析
页面副本:http://static001.geekbang.org/static/time/quote/World_Wide_Web-Wikipedia.html
1. aside
导航性质的工具内容
2. article
文章的主体部分,因为主体部分具有明确的独立性,所以可用article来包裹
3. hgroup、h1、h2
hgroup是标题组,h1是一级标题,h2是二级标题
代码应如下所示:1
2
3
4<hgroup>
<h1>World Wide Web </h1>
<h2>From Wikipedia, the free encyclopedia</h2>
</hgroup>
4. abbr
abbr标签表示缩写,考虑到 WWW 是 World Wide Web 的缩写
1
<abbr title="World Wide Web">WWW</abbr>.
5. hr
如下图所示,出现了一条横线,但这这篇文章里没有使用hr标签,因为hr 表示故事向的转变或者话题的转变,显然此处两个标题并非这种关系,所以我们应该使用CSS的border来把它当作纯视觉效果来实现,所以这里是不需要用hr的。

6. p
红色框圈起来的属于注记,在文章中作额外注释。
但是HTML中没有note相关的语义,所以通过普通的p标签,加上class=”note”来实现。后面的多数自然段都是普通的段落,则用p标签来实现。
7. strong
字体呈现黑体,表示这个词很重要,所以使用strong标签
1
2
3
4<p>
A global map of the web index for countries in 2014
<strong>The World Wide Web (WWW)</strong>, also called <strong>the Web</strong>,
......
8. blockquote、q、cite
在文章中有个[1],当鼠标移入时,出现了引述的相关信息
在HTML中,有三个跟引述相关的标签
- blockquote表示段落级引述内容
- q示行内的引述内容
- cite 表示引述的作品名。
这里的作品名称”What is the difference between the Web and the Internet?”,应当用cite标签。
如果是直接引用的内容,那么,我们还应该加上 blockquote或者q标签。
9. time
出现日期,加上time标签,可以使机器阅读更方便
1
<cite>"What is the difference between the Web and the Internet?"</cite>. W3C Help and FAQ. W3C. 2009. Archived from the original on <time datetime="2015-07-09">9 July 2015</time>. Retrieved <time datetime="2015-07-16">16 July 2015</time>.
10. figure、figcaption
红色框中不仅仅是一个img标签,它和图片下面的文字组成了一个figure,figure是一种用于表示与主文章相关的图像、照片等流内容的标签。
1
2
3
4<figure>
<img src="https://.....440px-NeXTcube_first_webserver.JPG"/>
<figcaption>The NeXT Computer used by Tim Berners-Lee at CERN.</figcaption>
</figure>
这种插入文章中的内容,不仅限图片,代码、表格等,只要是具有一自包含性(类似独立句子)的内容,都可以用figure.这里面,我们用figcaption表示内容的标题,当然,也可以没有标题。
11. dfn

在这段文字中观察代码可以看到:1
2
3The terms Internet and World Wide Web are often used without much distinction. However, the two are not the same.
The <dfn>Internet</dfn> is a global system of interconnected computer networks.
In contrast, the <dfn>World Wide Web</dfn> is a global collection of documents and other resources, linked by hyperlinks and URIs.
Internet 和 World Wide Web被标签包裹了,所以dfn标签是用来包裹被定义的名词。
12. nav、ol、ul
这里的目录链接到文章的各个章节,我们可以使用nav标签。因为这里的目录顺序不可随意变化,所以我们这里使用多级的ol结构。

1
2
3
4
5
6
7
8
9
10
11
12
13
14<nav>
<h2>Contents</h2>
<ol>
<li><a href="...">History</a></li>
<li><a href="...">Function</a>
<ol>
<li><a href="...">Linking</a></li>
<li><a href="...">Dynamic updates of web pages</a></li>
...
</ol>
</li>
...
</ol>
</nav>
ol 和ul的区分是内容是否有顺序关系,每一项的前面不论是数字还是点,都不会影响语义的判断。所以,你可以注意一下这里, 不要因为视觉表现效果,而改变语义的使用。
13. pre、samp、code
代码段标签可保证不适用浏览器自动换行,也不需用浏览器进行排版
因为这是一段计算机程序的示例输出,所以我们可以使用 samp标签1
2
3
4<pre><samp>
GET /home.html HTTP/1.1
Host: www.example.org
</samp></pre>
三、其他标签补充说明
